名字中间带茂字好不好?“茂”字五行属木,寓
名字中间带“茂”的字有哪些?“茂”字五行与寓意全解析
在港台命理与姓名学中,“茂”字是一个寓意极佳、五行属木的常用字,特别适合用来补益命局中木元素不足的人。以下从“茂”的五行属性、字义寓意,以及中间带“茂”的具体名字示例,为您全面解析。
一、“茂”字的五行属性与核心寓意
1. 五行属性:木
根据《康熙字典》及传统姓名学,“茂”字的五行属木 。草木生于土而长于春,木主生发、成长、繁荣,因此“茂”字天然带有蓬勃向上的能量场。
2. 字义解析:繁盛、美好、才德兼备
“茂”字的本义为草木繁盛,如《说文解字》所言:“茂,草豐盛也。” 引申义主要有三个方面:
- 盛大、兴旺:如“茂盛”“丰茂”,象征事业兴旺、家族繁荣
- 美好、优秀:如“茂士”(优秀的人才)、“茂才”(即秀才),指才德兼备之人
- 劝勉、努力:古同“懋”,意为勉力、勤勉
3. 姓名学寓意:事业腾达,才德双全
在姓名学中,“茂”字被視為大吉用字 。主要寓意包括:
- 事业运势:象徵事業輝煌騰達,對事業運有明顯的幫扶作用
- 才德修养:寓指學識廣博、才德兼備、美好善良
- 生命力:象徵旺盛的生命力與持續成長的潛力
4. 港台命理角度的解读
從港台命理師的觀點,「茂」字因五行屬木,特別適合命理中「水過旺」或「火不足」的人。木能疏水、生火,起到調和五行氣場的作用。對於屬豬(亥水)之人,「茂」字中的木元素(亥中藏甲木)更是與本命氣場相合,能激發潛在的才華與財運。
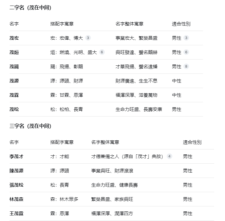
二、名字中间带“茂”的常用名字示例

三、港台命理角度對「茂」字使用的建議
1. 適合搭配的五行
- 最佳搭配:木火組合(如茂烜、茂煌)、木水組合(如茂源、茂霖)
- 需謹慎搭配:土過重(因木克土),如茂坤、茂城等,可能形成五行相克
2. 三合生肖貴人與「茂」字
對於屬豬之人,三合貴人為兔、羊。起名時若搭配兔(如茂兔較少用)、羊(如茂祥)相關意象,可增強貴人運。
3. 音韻講究
「茂」讀音為去聲(mào),搭配時宜前平後仄或前仄後平,形成抑揚頓挫的節奏感。如:
- 茂宏(去+平)——穩重悠揚
- 茂烜(去+上)——鏗鏘有力
4. 注意事項
- 避免與五行屬土的字搭配(因木克土)
- 避免與同韻母(ào)或同聲調的字連續使用,以免拗口
- 家族長輩若已有「茂」字,晚輩應避諱
四、總結
「茂」字五行屬木,寓意繁盛、美好、才德兼備,是姓名學中的大吉用字 。名字中間帶「茂」者,如茂宏、茂烜、茂源等,多寄託了父母對子女事業興旺、才華出眾的美好期望。從港台命理角度,此字對命局中需補木者尤為有利,能助旺事業運與生命力。
無論用於何種搭配,「茂」字所承載的「草木豐盛、生生不息」的能量,都將伴隨使用者一生,滋養其成長與發展。
声明: 本文由真人易经网ai八字算命,在线起名,风水命理网发布于:2026-03-09 ,文章取名面相 名字中间带茂字好不好?“茂”字五行属木,寓主要讲述茂字五行,茂字寓意,名字带茂字,茂字姓名学,茂宏文章。转载请保留链接: https://www.aiqmsm.com/quming/2486.html
- 上一篇:2026丙午马年龙凤胎取名大全:水火相济、龙凤和
- 下一篇:手臂內側有痣代表什麼
